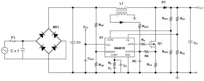
MP44019GS-Z, PFC CONTROLLER, -40 TO 125DEG C

Оставить отзыв
В избранноеВ сравнение
Артикул: MP44019GS-Z
Электронные компоненты Микросхемы Контроллеры коррекции коэффициента мощности (Контроллеры PFC) Monolithic MP44019GS-Z, PFC CONTROLLER, -40 TO 125DEG C
Информация о производителе
ПроизводительMonolithic Power Systems (MPS)
Основные
Дата загрузки30.04.2024
Время загрузки19:37:50
БрендMonolithic Power Systems (MPS)
390
+
Бонус: 7.8 !
Бонусная программа
Итого: 390
Купить
  • Обзор
  • Характеристики
  • Отзывы (0)
  • Реквизиты
Полупроводники - Микросхемы\Микросхемы Управления Питанием\Корректоры Коэффициента Мощности
Информация о производителе
ПроизводительMonolithic Power Systems (MPS)
Основные
Дата загрузки30.04.2024
Время загрузки19:37:50
БрендMonolithic Power Systems (MPS)
Вес и габариты
ic case / package0
категорияЭлектронные компоненты/Микросхемы
количество выводов8вывод(-ов)
максимальная рабочая температура125°C
максимальное напряжение питания32в
минимальная рабочая температура-40°C
минимальное напряжение питания12В
партномер8009622589
0.0
общая оценка
Всего 0 отзывов
0 отзывов
0 отзывов
0 отзывов
0 отзывов
0 отзывов
Отзывов нет
Меню
0Корзина
Товар добавлен в корзину!
Товар добавлен в список сравнения
Товар добавлен в список избранных
Профиль