MPQ5066GQV-AEC1-P, Hot Swap Voltage Controllers 28V, 6A, 7mO RDS(ON) Hot-Swap Protection Device with Current Monitoring,AEC-Q100 Qualified
В избранноеВ сравнение
- Обзор
- Характеристики
- Отзывы (0)
- Реквизиты
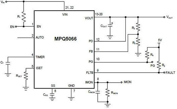
MPQ5066 is a hot-swap protection device designed to protect circuitry on its output from transients on its input. It also protects its input from undesired shorts and transients coming from its output. During start-up, the slew rate at the output limits the inrush current. An external capacitor connected to the SS pin controls the slew rate. The maximum output load is current-limited using a sense FET topology, and a low-power resistor from the ISET pin to ground controls the magnitude of the current limit. An internal charge pump drives the gate of the power device, allowing for a power FET with a very low on resistance of 7mohm. The MPQ5066 includes an IMON option to produce a voltage proportional to the current through the power device, which is set by a resistor from the IMON pin to ground. The MPQ5068 is available in a QFN-22 (3mmx5mm) package. Typical applications include automotive infotainment, automotive clusters, advanced driver assistance systems and automotive systems.
• Integrated 7mohm power MOSFET• Adjustable current limit (5A to 15A)• Output current measurement• ±10% current monitor accuracy• Fast response (200ns) for short protection• PG detector and FLTB indication, PG asserts low when VIN = 0V• External soft start, undervoltage protection• AEC-Q100 qualified• Current-limit protection, thermal shutdown, and damaged-MOSFET detection• Both the current limit and thermal shutdown offer configurable auto-retry and latch-off mode
Отзывов нет




![DRV8412DDW, Двойной полномостовой ШИМ драйвер двигателей [HTSSOP-44] DRV8412DDW, Двойной полномостовой ШИМ драйвер двигателей [HTSSOP-44]](/wa-data/public/shop/products/90/20/2090/images/2669/2669.300x0.jpg)
![IRSM005-800MH, Полумостовой IPM для низкоговольтных приложений [PQFN-27 (7x8)] IRSM005-800MH, Полумостовой IPM для низкоговольтных приложений [PQFN-27 (7x8)]](/wa-data/public/shop/products/91/20/2091/images/2670/2670.300x0.jpg)
![L298HN, Двойной полномостовой драйвер [Multiwatt-15, Horizontal] L298HN, Двойной полномостовой драйвер [Multiwatt-15, Horizontal]](/wa-data/public/shop/products/68/20/2068/images/2635/2635.300x0.jpg)
![L6207D, DMOS двойной Full-Bridge драйвер c ШИМ токовым контроллером [SO-24 (20+2+2)] L6207D, DMOS двойной Full-Bridge драйвер c ШИМ токовым контроллером [SO-24 (20+2+2)]](/wa-data/public/shop/products/67/20/2067/images/2633/2633.300x0.jpg)
![L298N, Двойной полномостовой драйвер [Multiwatt-15, Vertical] L298N, Двойной полномостовой драйвер [Multiwatt-15, Vertical]](/wa-data/public/shop/products/92/20/2092/images/2671/2671.300x0.jpg)
![L6203, DMOS полномостовой драйвер [MULTIWATT-11] L6203, DMOS полномостовой драйвер [MULTIWATT-11]](/wa-data/public/shop/products/96/20/2096/images/2684/2684.300x0.jpg)
![L6206PD, DMOS двойной Full-Bridge драйвер [PowerSO-36] L6206PD, DMOS двойной Full-Bridge драйвер [PowerSO-36]](/wa-data/public/shop/products/97/20/2097/images/2688/2688.300x0.jpg)
![LV11961HA-AH, Однофазный драйвер вентирятора [HSSOP-14-225mil] LV11961HA-AH, Однофазный драйвер вентирятора [HSSOP-14-225mil]](/wa-data/public/shop/products/44/20/2044/images/2582/2582.300x0.jpg)








